
□ 徐潮 王思懿
近年来,罕见病患者日益得到各界的关注。一方面,国家从政策法规层面出台多项措施,推动罕见病诊疗水平不断提高,促进罕见病药物研发、可及;另一方面,公众对罕见病也不再“陌生”,罕见病患者得到更多理解和关爱。
罕见病诊断时间显著缩短
罕见病的发生多与基因缺陷有关,可累及多器官、多系统,需要多学科、跨专业的临床专家及遗传学家协作才能精准诊断。罕见病发病率极低,病种繁多且病情复杂,大多数医务人员缺乏罕见病相关的医学知识和诊断能力,导致罕见病难以确诊、漏诊误诊率高、诊断周期长。中国罕见病联盟发布的《2020中国罕见病综合社会调研》显示,在38634名医务工作者中,有近70%的医务工作者认为自己并不了解罕见病。根据中国罕见病联盟对33种罕见病、共20804名患者的调研,42%的患者曾被误诊,从第一次看病到确诊所需的平均时间为0.9年,如果不包括当年就得到确诊的患者,罕见病患者平均需要4.26年才能得到确诊。
此外,由于区域医疗资源分配不均,患者异地就诊情况普遍,在经济欠发达地区这一情况尤为严重。根据《2020中国罕见病综合社会调研》,96.6%的北京患者和93.8%的上海患者可以实现在本地确诊,而大多数偏远地区患者则需要去外地医院确诊。
面对罕见病诊疗难问题,有关部门一直在积极努力加以解决。2019年2月,国家卫健委遴选罕见病诊疗能力较强、诊疗病例较多的324家医院组建了全国罕见病诊疗协作网,对罕见病患者进行相对集中的诊疗和双向转诊,以充分发挥优质医疗资源辐射带动作用,提高我国罕见病综合诊疗能力。全国罕见病诊疗协作网也为罕见病患者的就医渠道提供了参考。据报道,通过全国罕见病诊疗协作网转诊的患者已超过千例,平均确诊时间从4年缩短到4周。
罕见病用药状况持续改善
罕见病药物可及性提升
罕见病药物研发成本高,临床试验开展困难,此前海外的孤儿药很少考虑在中国进行申报,而布局罕见病药物研发的国内药企又极少。我国罕见病患者曾长期面临“境外有药,境内无药”的困境。为解决罕见病患者群体迫切的用药需求问题,我国政府出台了一系列鼓励罕见病药物研发上市的政策举措,如对罕见病药物优先审评审批、给予减税优惠等,在丰富罕见病药物品种方面取得了一定的进展。弗若斯特沙利文统计数据显示,截至目前,共有103种罕见病药物在我国上市,涉及47种罕见病;其中73种药物纳入医保,涉及31种罕见病。越来越多罕见病药物上市并纳入医保,我国罕见病患者用药问题持续改善。
多种罕见病需终生、足量使用特医食品,但其可及性面临挑战
特殊医学用途配方食品(以下简称特医食品),是指为了满足进食受限、消化吸收障碍、代谢紊乱或特定疾病状态人群对营养素或膳食的特殊需要,专门加工配制而成的配方食品。弗若斯特沙利文统计数据显示,《第一批罕见病目录》中有32个罕见病需要使用特医食品进行相关治疗,19种罕见病治疗过程中需及时、终生、足量使用特医食品,特医食品是此类罕见病临床治疗中的主要和核心治疗方式。
2023年,北京病痛挑战公益基金会(ICF)对10种治疗过程中必须使用特医食品的罕见病、共855名患者的调研显示,92%的患者表示使用特医食品后疾病治疗进展显著或有所改善,但患者面临特医食品可及性的挑战,依次体现在可知晓、可购买、可负担三方面。
可知晓 罕见病是误诊比较严重的一类疾病,比较幸运的是,需特医食品治疗的遗传代谢类罕见病,如苯丙酮尿症、甲基丙二酸血症等可通过新生儿筛查做到早筛查早确诊。确诊后,患者需及时使用特医食品。ICF调研显示,新生儿筛查与患者及时使用特医食品呈正相关,医生给予清晰指引与患者及时使用特医食品呈正相关。
可购买 我国对特医食品实施严格的监管,市场准入门槛高,从事罕见病类特医食品生产的企业少,在我国能购买到的罕见病类特医食品的种类有限,大量患者通过非正式渠道(如找患者群体、找代购)购买产品。根据I CF的调研,80.5%的患者经历过一次或一次以上的“断粮”危机。另一方面,非正式渠道购买的特医食品质量和安全难以保障。64.4%的患者对所购买特医食品的质量和安全表示担忧。
可负担 根据ICF的调研,患者每月平均花费1000~4000元在特医食品上,不同病种存在差异,其中苯丙酮尿症患者可按一定比例报销,其他病种多为自费。这也与特医食品行业供给瓶颈有关,目前,除苯丙酮尿症3款产品外,其他病种的特医食品均没有注册产品,无法进入政策性支付体系。
探索多维用药保障体系
2020年2月,《中共中央 国务院关于深化医疗保障制度改革的意见》(以下简称《意见》)发布,《意见》对我国的多层次医疗保障体系做了进一步的阐明,要求到2030年,全面建成以基本医疗保险为主体,医疗救助为托底,补充医疗保险、商业健康保险、慈善捐赠、医疗互助共同发展的医疗保障制度体系。同时提出要“探索罕见病用药保障机制”。罕见病患者的用药保障问题,进入新一轮的政策探索期。
2021年1月,国家医保局、财政部发布《关于建立医疗保障待遇清单制度的意见》(以下简称《待遇清单制度》),对我国罕见病用药保障政策,尤其是地方政策做了进一步的规范和要求,地方不得自行设立超出基本制度框架范围的其他医疗保障制度,各地严格按照国家基本医疗保险药品目录执行。之后,地方探索罕见病用药保障机制的速度明显放缓。以往地方政府针对医保目录外的罕见病创新药提出的诸多保障模式,都面临进一步的调整和规范。
基本医保为基础,医疗救助为托底
国家基本医疗保险、工伤保险和生育保险药品目录实行动态调整机制,原则上一年一调。新药纳入医保目录的时间大大缩短,保障了广大群众用药需求。部分罕见病孤儿药正在通过谈判纳入医保目录。
据弗若斯特沙利文统计,2019—2022年,《第一批罕见病目录》的121种罕见病当中,分别有6种罕见病的9种药品、6种罕见病的6种药品、7种罕见病的7种药品、6种罕见病的7种药品,合计16种罕见病29种罕见病药品通过谈判纳入医保。在2022年国家医保谈判新增的7种罕见病药品中,首个视神经脊髓炎谱系疾病(NMOSD)的创新药品伊奈利珠单抗注射液纳入医保,脊髓性肌萎缩症(SMA)的口服药利司扑兰也成功进入医保目录。对SMA患者来说,已实现从“有药可用”到“有药可选”。
目前,针对31种罕见病的73种药物已纳入医保,其中甲类药物17种、乙类药物56种。甲类药物能够全额报销,乙类药物能报销一部分,具体的报销比例根据各地政策和具体药物有所不同,通常为70%~80%。
2021年11月,国务院办公厅印发《关于健全重特大疾病医疗保险和救助制度的意见》。这份新的医疗救助政策,遵循了《待遇清单制度》的医保覆盖范围,明确将医疗救助和基本医保、大病保险紧密衔接,对困难患者医保报销后个人自付部分的负担进行托底。该政策提出,可根据经济社会发展水平和各方承受能力,探索建立罕见病用药保障机制,整合医疗保障、社会救助、慈善帮扶等资源,实施综合保障。建立慈善参与激励机制,落实相应税收优惠、费用减免等政策。同时,要支持商业健康保险发展,满足基本医疗保障以外的保障需求。
医保目录外的罕见病高值药保障
地方政府积极探索罕见病用药保障机制,着重针对未纳入医保目录的罕见病高值创新药进行保障,一定程度上缓解了需要用此类药品患者的经济负担。经过多年的实践,地方罕见病用药保障机制逐渐形成以浙江省、江苏省为代表的“专项基金”模式,以山东省、四川省成都市为代表的“大病保险”模式,以广东省佛山市为代表的“医疗救助”模式等具有代表性的地方保障模式。地方政府积极探索,补充了基本医保对罕见病高值创新药的保障不足,也为从国家层面制定罕见病专门保障政策提供了实践案例。
普惠险成为现实可行的地方探索路径
普惠补充商业健康保险(以下简称普惠险)是指通常由政府主导或指导,保险企业承保,针对一定区域内基本医保参保人的补充医疗保障。2022年,各地已经有超过250款普惠险产品上市。普惠险将成为医保目录外罕见病创新药保障的重要主体之一。未来的普惠险产品,在政府部门的指导下,将逐渐实现具体区域内不同产品的保险责任的规范统一,尤其体现在罕见病的专门保险责任设计方面。一方面,通过普惠险的药品谈判,动态纳入在我国已上市却仍未纳入医保的罕见病高值药品,部分满足患者的用药可及;另一方面,通过政策要求,确定普惠险产品在罕见病责任的理赔上限、报销比例及既往症要求等,在保证普惠险可持续发展的基础上,部分满足患者持续规范用药的需求。
公益慈善力量成为解决保障难题的“新主张”
提高罕见病用药保障,需要政府和社会协同发力。近年来,我国公益慈善力量为罕见病用药保障作出了一系列努力。无论是单病种的患者组织,还是基金会,都在试图通过开展针对患者的援助项目减轻患者的用药负担;另外,与“药”有关的其他利益相关方,包括医药企业、医疗机构等,也在积极努力通过患者援助项目回应患者的用药需求;作为患者及家庭,通过动员亲朋好友开展民间互助,也是一种常见的自救手段。
国内罕见病用药市场不断扩大
国内药企积极参与罕见病药物的引进、研发与仿制
过去,罕见病药物市场由跨国药企主导。据弗若斯特沙利文统计,2018—2022年,全球共有27种罕见病药物(除新增适应症)上市,其中仅有4种药物被国内企业引进或仿制。现在越来越多国内药企布局罕见病领域,截至2023年2月,81种罕见病药物(除化学仿制药和生物类似药)处于临床试验及上市申请阶段,其中67%的药物由国内药企自主研发或参与引进。
对已上市罕见病药物进行仿制是提高患者药物可及性的重要手段。2019年10月,国家卫健委联合科技部、工信部、国家药监局、国家知识产权局等部门组织专家对国内专利到期和专利即将到期尚没有提出注册申请、临床供应短缺以及企业主动申报的药品进行遴选论证,发布了《第一批鼓励仿制药品目录》,又于2021年3月发布了《第二批鼓励仿制药品目录》。纳入鼓励仿制药品目录的药品,可在临床试验、一致性评价、优先审评审批等方面获得支持。两批鼓励仿制药品目录共纳入40种药物(按通用名),其中6种药物为《第一批罕见病目录》中疾病的治疗药物。
近年来,国内药企除引进或自主研发罕见病药物外,还积极对已上市罕见病药物进行仿制。鼓励仿制药品目录中的6种罕见病药物,其中4个品种的仿制药已在近1~2年内上市。此外,国家还对罕见病仿制药给予利好政策。在2022年国家医保药品目录调整中,医保目录外药品申报条件增加了纳入国家鼓励仿制药品目录。比如,兆科药业仿制的特发性肺动脉高压治疗药物曲前列尼尔,于2022年3月获批上市,并通过医保谈判纳入2022年国家医保目录。
跨国药企通过并购或研发合作布局罕见病领域
产品专利到期会给药企造成营收损失,为更好地应对这些损失并维持增长,大型跨国药企往往通过内部加快创新步伐,以及外部并购或研发合作的方式来扩充产品管线。近年来,大型跨国药企在罕见病领域交易活跃(见表2)。
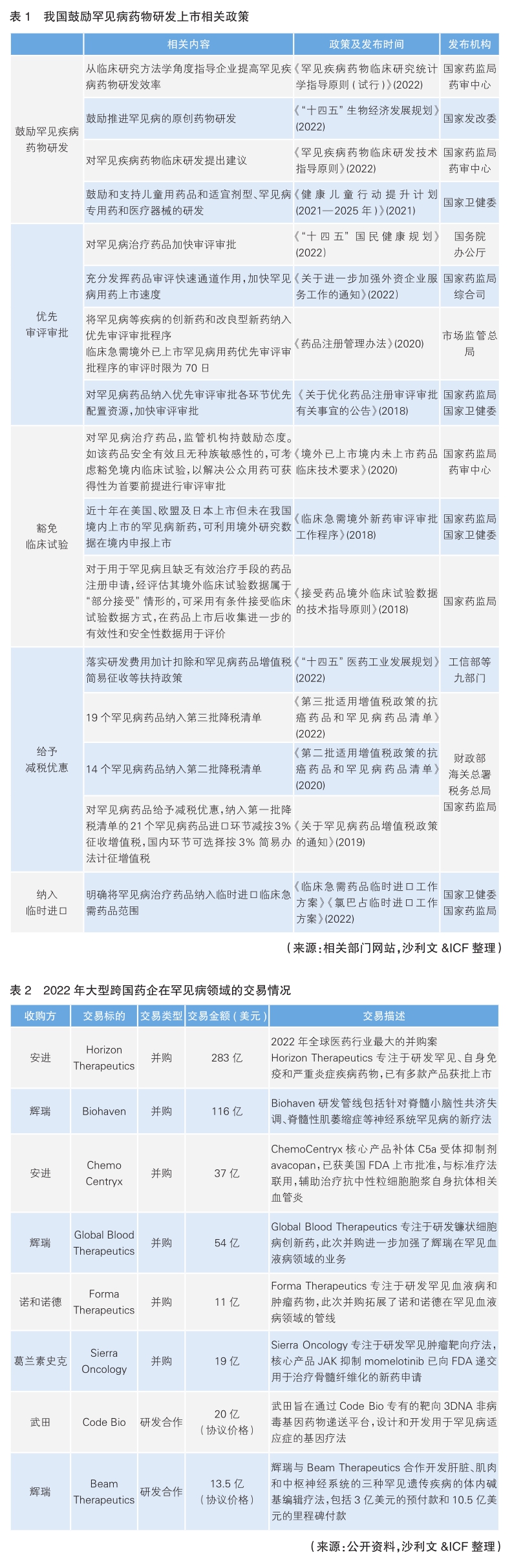
从2018年《第一批罕见病目录》公布以来,我国罕见病药物行业发展进入快车道,有近50项政策法规涉及罕见病相关问题。受益于利好政策,罕见病药物在我国上市的数量和速度实现“双提升”,患者用药可及性不断加强,多层次保障体系不断完善。未来,在国家顶层设计的推动下,罕见病药物保障和可及性将不断提升,罕见病用药难题将得到破解。
(作者单位:弗若斯特沙利文)