
□ 陈倩
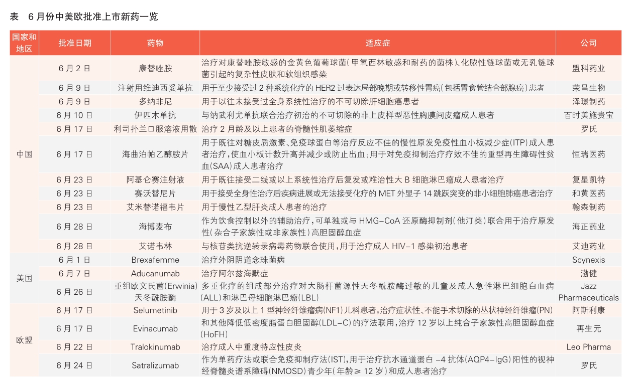
相关统计显示,6月份,共有18款新药在中国、美国和欧盟获批上市,中国批准的新药数量首次超过美国和欧盟(详见表)。
中国批准11款新药上市
6月份中国批准了11款新药上市,其中8款为中国药企自主研发的新药。
盟科药业、荣昌生物、泽璟制药、复星凯特、海正药业、艾迪药业6家企业在6月都迎来了公司首个新药获批上市。
作为一款口服噁唑烷酮类抗菌药,康泰唑胺获批是基于一项治疗复杂性皮肤及软组织感染(cSSTI)的关键性Ⅲ期临床研究。589例复杂性皮肤及软组织感染患者接受了口服康泰唑胺800mg或利奈唑胺600mg治疗,结果表明,康泰唑胺在主要终点治愈检验期(TOC,最后一次给药后的7~14 天)的临床治愈率,非劣效于利奈唑胺,并显示了更低的药物相关的血液学不良事件。
注射用维迪西妥单抗(RC48)是抗HER2单抗-MMAE偶联剂,也是首款上市的中国公司自主研发的抗体偶联药物(ADC)。其获批上市是基于一项单臂、开放、多中心的Ⅱ期关键性临床试验结果。研究共入组127例既往接受过二线或二线以上系统化疗的HER2过表达(包括IHC3+、IHC2+/FISH+及IHC2+/FISH-病人)晚期胃癌(包括胃食管结合部腺癌)患者。研究数据表明,RC48客观缓解率(ORR)达24.4%,PFS(无进展生存时间)为4.1个月,OS(总生存期)达7.6个月。
多纳非尼是索拉非尼的氘代产品,也是第一个能与索拉非尼在肝细胞癌一线治疗头对头试验中获得成功的小分子药物。在未接受过系统治疗的不可手术或转移性晚期肝细胞癌患者中,相对于现有索拉非尼,多纳非尼具有更好的疗效和安全性,能够显著延长晚期肝癌患者的总生存期;在部分亚组人群中,多纳非尼生存期超过21个月。
阿基仑赛注射液是复星凯特于2017年从吉利德科学旗下凯特公司引进Yescarta(Axicabtagene Ciloleucel)技术并获授权在中国进行本地化生产的靶向CD19自体CAR-T细胞治疗产品。该药目前公布的售价为120万元/袋。
海博麦布片是与依折麦布同靶点,通过抑制甾醇载体Niemann-Pick C1-like1(NPC1L1)依赖的胆固醇吸收,从而减少小肠中胆固醇向肝脏转运,降低血液胆固醇水平,和肝脏胆固醇贮量。该药可作为单药服用或与他汀类药物联用,为原发性高胆固醇血症患者提供了新的治疗选择。
艾诺韦林是非核苷类逆转录酶抑制剂,可通过非竞争性结合并抑制HI V逆转录酶活性,从而阻止病毒转录和复制。艾诺韦林的Ⅲ期临床试验结果显示,其抗病毒有效性与对照组的依非韦伦相当,可快速降低患者体内病毒载量,对高、低基线病毒载量抑制均有效且疗效持续稳定。
美国批准3款新药上市
今年6月,美国批准3款新药上市。根据Pharmadigger医药数据库显示,这3个产品均为全球首次批准上市,也均通过加速批准通道获批。
Brexafemme是20多年来首个获批的创新型抗真菌药物,也是首个治疗阴道酵母菌感染的非唑类疗法。值得一提的是,豪森药业已与Scynexis签订战略合作协议,获得在大中华区开发和商业化Brexafemme的独家权益。美国FDA曾授予Brexafemme合格传染病产品资格(QIDP)、快速通道资格以及孤儿药认定,并且上市申请获得了优先审评。
Br exaf emme的获批基于两项Ⅲ期临床研究的积极结果。研究结果表明,每日口服一次该药,在外阴阴道念珠菌病(VVC)患者中表现出显著的疗效和良好的耐受性。治疗10天后,63.3%的患者达到临床治愈的主要终点,58.5%的患者达到真菌学根除的次要终点,72.3%的患者获得了临床改善。
Aducanumab是FDA自2003年以来首次批准的阿尔兹海默病(AD)治疗药物,也是首款FDA批准的靶向AD潜在发病机制的药物。批准基于两个Ⅲ期临床试验的结果,显示出Aducanumab对降低β-淀粉样蛋白有剂量和时间依赖性。从安全性看,Aducanumab也有不可忽视的不良反应,在两个Ⅲ期临床试验中,大约有40%的患者出现了脑肿胀。该药虽然成功获批但也引起争议不断。该药获批是通过FDA的“加速批准”计划,FDA批准的一个条件是渤健必须进行上市后试验,以确认该药物可以改善认知。渤健有9年的时间来完成试验,如果药物不能达到预期疗效,将采取措施将其从市场上撤回。
天冬酰胺酶的重要作用是从循环血浆中代谢天冬酰胺。天冬酰胺是一种天然存在的氨基酸,也是癌细胞存活和增殖所必需的。重组欧文氏菌(Erwinia)天冬酰胺酶的成功获批,是通过“实时肿瘤审评(Real-Time Oncology Review,RTOR)”程序进行的,RTOR相比优先审评所需时间更短(其于2019年10月获FDA授予快速通道资格)。该药同时在今年6月还获得FDA授予治疗急性淋巴细胞白血病(ALL)或淋巴母细胞淋巴瘤(LBL)的孤儿药认定。
欧盟批准4款新药
6月份,欧盟批准了4款新药,其中Tralokinumab是首次全球获批上市,其余均已在美国获批上市。
Evinacumab是首个阻断血管生成素样蛋白3(ANGPTL3)功能的靶向疗法,批准基于一项Ⅲ期临床试验。试验结果显示,患者在接受治疗24周以后,治疗组与对照组相比,低密度脂蛋白胆固醇(LDL-C)水平降低49%(p<0.0001)。患者在接受治疗后2周内LDL-C就开始出现降低,而且在为期24周的临床试验和为期48周的开放标签扩展试验中得到维持。
Satralizumab是欧盟首个也是唯一一个同时可用于成人和青少年(≥12岁)治疗AQP4-IgG血清阳性神经脊髓炎(NMOSD)的药物,该药已于2020年在美国和日本上市。
Tralokinumab是全球首个获批治疗特应性皮炎的单克隆抗体疗法。批准基于与糖皮质激素联用的Ⅲ期临床试验结果。16周时,Tralokinumab组实现皮损几乎清除或几乎完全清除的患者比例为38.9%,安慰剂组为26.2%。